学院首页
学院概况
学院简介
工作分工
机构设置
宣传工作
党建工作
党务公开
支部建设
两学一做
先进典型
师资队伍
师资力量
研究生导师
产业专家
杰出人才
优秀共产党员
我最喜爱的老师
人才培养
名校工程
本科生教育
研究生教育
实习基地
科学研究
创新平台
科技成果
科研项目
学团工作
学生工作规章制度
学生会
学团工作分工
研究生会
社团
规章制度
上级文件
学校制度
学院制度
信息公开
公开目录
公开细则
公开信息
公开仪器
校友风采
合作交流
科普基地
校企合作
国际交流
下载专区
通知公告
学院动态
就业信息
学术讲座
通知公告
首页
>
导航栏目
>
通知公告
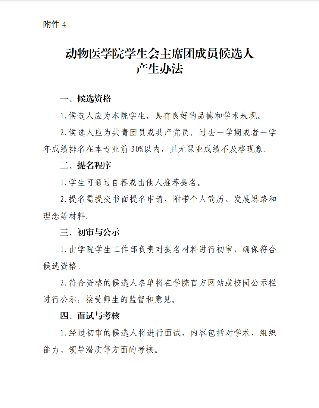
关于hga030皇冠手机登录地址学生会改革情况公开
2023-12-04 15:26:38
浏览数:
0
编辑:夏心怡
责任编辑:李沛霞
上一篇:
关于举办第四届hga030皇冠手机登录地址小动物医学技能大赛的通知
下一篇:
hga030皇冠手机登录地址2023年研究生国家奖学金公示
鲁ICP备13028537号-5
鲁公网安备 37021402000104号
版权所有 hga030皇冠手机登录苹果登录(中国)官方网站下载IOS/安卓版